O Archicad é uma plataforma BIM sólida, especialmente para empresas de arquitetura de pequeno e médio porte que valorizam a flexibilidade de design em vez das ferramentas de coordenação de força bruta. Mas não é isento de frustrações. Seja qual for o motivo, você está aqui e procurando alternativas ao Archicad.
A boa notícia é que existem muitos deles e também são bastante utilizáveis.
Alguns usuários consideram o preço da assinatura alto desde que a Graphisoft abandonou as licenças perpétuas em 2026. Outros estão enfrentando problemas de colaboração com consultores que usam o Revit. Aqueles que frequentam fóruns provavelmente notaram reclamações de que a renderização integrada simplesmente não é suficiente, e a exportação de modelos para visualização adiciona muitas etapas.
Em resumo, aqui está o que mais importa para os usuários ao avaliar alternativas ao Archicad para trabalho profissional:
Abaixo, detalhamos 10 opções, desde suítes BIM completas até ferramentas de modelagem leves, além de opções gratuitas de código aberto.
Ideal para: grandes equipes multidisciplinares

O Revit é a alternativa mais óbvia ao Archicad, e por um bom motivo. É o padrão BIM na América do Norte e na maioria dos projetos governamentais que exigem resultados específicos. Onde o Archicad se concentra no projeto arquitetônico, o Revit abrange disciplinas de arquitetura e engenharia — incluindo estrutural e MEP — em uma plataforma.
Essa coordenação entre as disciplinas é a maior vantagem do Revit. Se sua empresa lida internamente com projetos multidisciplinares completos, a integração do Revit é difícil de superar.
Considerações: O Revit é somente para Windows e tem uma curva de aprendizado acentuada. Sua interface também parece desatualizada em comparação com o Archicad, e o desempenho em modelos maiores pode ser difícil, a menos que você invista em hardware sério.
Preços: $365/mês ou $3.005/ano. Teste gratuito disponível.
Ideal para: empresas focadas em design que desejam compatibilidade com Mac

O Vectorworks é a melhor alternativa do Archicad para arquitetos que se preocupam tanto com a qualidade gráfica quanto com a flexibilidade criativa. Ele produz alguns dos plantas e alçados mais bonitos de qualquer ferramenta BIM, com excelentes fontes, hachuras, gradientes e controle de espessura de linha.
Ele também é executado nativamente no Mac e no Windows, o que é uma grande vantagem se seu escritório não for somente para Windows. Os recursos do BIM são sólidos e abrangem todo o fluxo de trabalho, desde o projeto esquemático até a documentação da construção.
Considerações: Onde o Vectorworks deixa a desejar é a interoperabilidade. Se seus consultores usam o Revit e esperam trocas de modelos IFC ou RVT, você pode se deparar com problemas. A comunidade também é menor, então encontrar recursos de terceiros exige mais esforço.
Preços: $170/mês ou $1.530/ano.
Ideal para: modelagem conceitual rápida e projetos menores
.png)
O SketchUp é a ferramenta de modelagem 3D mais intuitiva do mercado. Para projetos em estágio inicial e apresentações para clientes, nada mais é tão rápido ou acessível. Com o LayOut, ele também pode produzir documentos de construção decentes para projetos mais simples.
O Extension Warehouse adiciona funcionalidade por meio de centenas de plugins, e o formato de arquivo do SketchUp é amplamente suportado em ferramentas de renderização e análise.
Considerações: Não é uma ferramenta BIM, então você não obterá os recursos de modelagem ricos em dados do Archicad. Mas para empresas que não precisam de fluxos de trabalho BIM completos, como pequenos estúdios e designers residenciais, o SketchUp Pro realiza o trabalho por uma fração do custo.
Preços: $99,99/mês ou $399/ano.
Ideal para: empresas de design residencial

O Chief Architect foi construído especificamente para projetos residenciais. Se sua empresa se concentra em residências e reformas, essa ferramenta parecerá mais rápida e intuitiva do que o Archicad para esse tipo de trabalho.
Suas camadas automáticas de cobertura e moldura economizam muito tempo. Ele também pode gerar desenhos prontos para impressão diretamente do rascunho. Quanto à biblioteca de materiais, ela é extensa e voltada para a construção residencial.
Considerações: Lembre-se de que o Chief Architect não possui os recursos de colaboração que você encontraria no Archicad ou no Revit. Para projetos comerciais multidisciplinares, isso não será suficiente. A renderização integrada também é limitada, então você precisará de ferramentas externas para imagens prontas para o cliente.
Preços: $229/mês ou $1.995/ano.
Ideal para: empresas que estão fazendo a transição do AutoCAD para o BIM com orçamento limitado

Se você está confortável com um fluxo de trabalho baseado em DWG e deseja recursos de BIM sem o preço do Revit, vale a pena dar uma olhada séria no BricsCAD BIM. Ele reúne desenho 2D com modelagem 3D e ferramentas BIM sob o mesmo teto, e a interface parecerá imediatamente familiar aos usuários do AutoCAD.
O BricsCAD é uma das poucas alternativas do Archicad que ainda oferece licenças perpétuas junto com assinaturas. Isso por si só o torna atraente para empresas cansadas dos custos recorrentes de software.
Considerações: A desvantagem é uma experiência geral menos sofisticada. A biblioteca de objetos é limitada em comparação com o Archicad, e o desempenho no Mac e no Linux pode ser inconsistente. Mas pelo preço, ele está bem acima de seu peso.
Preços: Assinatura de $1.166/ano. Licenças perpétuas também estão disponíveis. Teste gratuito de 30 dias.
Ideal para: geometria complexa e modelagem de forma livre

Embora o Rhino não seja uma ferramenta BIM, ainda é uma das plataformas de modelagem mais versáteis disponíveis. Se seu trabalho envolve superfícies complexas ou design computacional por meio do Grasshopper, o Rhino preenche uma lacuna que o Archicad deixa para trás.
Muitas empresas usam o Rhino junto com seu software BIM. O plugin Rhino.Inside.Revit, por exemplo, permite combinar o poder de modelagem do Rhino com os recursos de documentação do Revit.
Considerações: Os recursos de documentação e renderização do Rhino são mínimos. Você precisará de ferramentas separadas para desenhos de construção e resultados fotorrealistas.
Preços: A maior vantagem do Rhino é seu modelo de preços. Uma licença perpétua de $995 sem taxas recorrentes é rara em 2026. O teste gratuito de 90 dias também é generoso.
Ideal para: grandes projetos de infraestrutura na Europa

O Allplan é uma plataforma BIM interdisciplinar criada para gerenciar infraestruturas complexas. É popular na Alemanha e em toda a Europa, com módulos especializados para design de pontes e elementos pré-moldados.
Como o Archicad, o Allplan integra processos de design e construção em todas as fases do projeto. Ele suporta a colaboração entre disciplinas e lida bem com projetos de grande escala.
Considerações: No entanto, a experiência do usuário pode parecer ultrapassada, e muitos arquitetos a consideram menos intuitiva do que o Archicad. O preço também é alto, o que o torna mais adequado para empresas maiores com suporte de TI dedicado e orçamentos de treinamento.
Preços: 315 €/mês ou 2.520,00 €/ano para o AllPlan Concept; os planos Professional e Ultimate também estão disponíveis
Ideal para: infraestrutura de nível empresarial e coordenação multidisciplinar

Se você estiver trabalhando em aeroportos, plantas industriais ou outras grandes infraestruturas, o Bentley OpenBuildings Designer foi construído para essa escala. É altamente personalizável e forte em documentação e colaboração para equipes muito grandes.
Em resumo, para os projetos para os quais foi projetado, ele fornece recursos que as plataformas BIM mais simples raramente oferecem.
Considerações: O Bentley é significativamente mais caro do que a maioria das alternativas do Archicad nesta lista e é mais difícil de aprender. Dessa forma, não é a melhor opção de ferramenta para empresas de arquitetura de pequeno ou médio porte.
Preços: ~$3.543/ano.
Ideal para: usuários tecnicamente proficientes que desejam uma alternativa gratuita ao Archicad com recursos completos de BIM

O Bonsai, anteriormente conhecido como BlenderBIM, traz funcionalidades BIM sérias para o Blender, a popular plataforma 3D de código aberto. Ele suporta dados IFC nativos, modelagem paramétrica, detecção de conflitos e muito mais; e tudo isso a custo zero.
Como alternativa de código aberto ao Archicad, o BlenderBIM é a opção mais capaz disponível. Seu esquema IFC nativo significa que cada alteração feita modifica diretamente os dados do IFC, garantindo forte interoperabilidade com outras ferramentas BIM.
Considerações: O problema é, mais uma vez, a curva de aprendizado. Se você está acostumado com a interface amigável ao arquiteto do Archicad, mudar para uma ferramenta criada para generalistas 3D levará tempo. O suporte da comunidade está crescendo, mas ainda não atingiu o nível das plataformas BIM comerciais.
Preços: Gratuito.
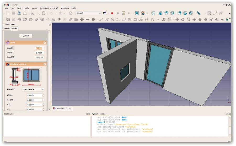
Ideal para: iniciantes explorando o BIM com um orçamento limitado

O FreeCAD é uma ferramenta de modelagem 3D paramétrica gratuita e de código aberto com bancadas BIM dedicadas. O BIM Workbench (instalado por meio do gestor de plugins) cria um ambiente semelhante ao Revit para modelagem arquitetônica.
É uma alternativa sólida e gratuita do Archicad para aprender conceitos de BIM ou para pequenos projetos em que o software comercial não é justificado. O suporte da IFC é funcional e a comunidade está ativa.
Considerações: Dito isso, o FreeCAD não é comparável às ferramentas BIM comerciais em usabilidade ou profundidade de recursos. É preciso se acostumar com a interface e você encontrará limitações em projetos maiores que o Archicad gerencia confortavelmente.
Preços: Gratuito.
| Ferramenta | Indicado para | BIM | Suporte Mac | Preços |
|---|---|---|---|---|
| Revit | Grandes equipas multidisciplinares | Completo | Não | $3,005/yr |
| Vectorworks | Escritórios focados em design | Completo | Sim | $1,530/yr |
| BricsCAD BIM | Escritórios com orçamento limitado | Completo | Sim* | $1,166/yr |
| Chief Architect | Projetos residenciais | Parcial | Sim | $1,995/yr |
| Rhino | Geometria complexa | Não | Sim | $995 perpetual |
| Allplan | Grandes infraestruturas | Completo | Não | 2.520,00 €/yr |
| SketchUp Pro | Modelagem conceitual | Não | Sim | $399/yr |
| Bentley OpenBuildings | Infraestrutura empresarial | Completo | Não | ~$3,543/yr |
| BlenderBIM (Bonsai) | BIM de código aberto | Completo | Sim | Gratuito |
| FreeCAD | Aprender conceitos básicos de BIM | Parcial | Sim | Gratuito |
*O desempenho do BricsCAD Mac pode variar em comparação com o Windows.
Tanto o Archicad quanto o Revit são plataformas BIM profissionais, mas foram projetadas com prioridades diferentes. O Archicad é construído por arquitetos para arquitetos. Sua interface prioriza a flexibilidade criativa e parece mais natural para a exploração do design. A curva de aprendizado é mais suave e funciona tanto no Mac quanto no Windows. O Revit abrange um escopo mais amplo, o que o torna ideal para grandes equipes multidisciplinares. A maioria dos consultores de engenharia na América do Norte usa o Revit, então a colaboração é mais fácil se toda a sua equipe de projeto estiver na mesma plataforma.
Essas são ferramentas fundamentalmente diferentes. O Archicad é uma plataforma BIM completa projetada para produzir documentação em nível de construção. O SketchUp é uma ferramenta de modelagem 3D focada na velocidade e facilidade de uso. O Archicad cria modelos ricos em dados nos quais as alterações são registradas automaticamente. Os modelos do SketchUp são somente geométricos, mas são mais rápidos para trabalhos conceituais e apresentações para clientes. Muitas empresas usam os dois: o SketchUp para as fases iniciais de design e o Archicad (ou outra ferramenta BIM) para projetos detalhados e CDs.